聚焦新华区城中村:30大旧村改造计划曝光 绿城万达布局
扫描到手机,新闻随时看
扫一扫,用手机看文章
更加方便分享给朋友
编者按:城中村是中国很多城市快速崛起的特殊产物,被称为“都市里的村庄”。在石家庄,这样“都市里的村庄”有很多,在启动城中村改造工程后,每一个城中村的改造都会引发高度的关注。
到今天,尽管仍有不少城中村尚未完成改造,但在已经完成改造的城中村身上,我们看到了焕然一新的面貌,石家庄的城市面貌正逐渐向大都市方向发展。为更好的了解石家庄城中村改造的发展进程,搜狐焦点特别推出《蜕变·城长》系列报道,详细揭秘石家庄各行政区城中村改造大名单以及改造进程。
新华区标志性公园——水上公园鸟瞰图(图片来源:网络)
搜狐焦点《蜕变·城长》系列报道之新华区篇:新华区地处石家庄西北板块,北部环境优势明显,南部则是老城区,是环境资源与配套资源两大优势兼得的区域。三年大变样以来,石家庄城中村改造如火如荼的进行,新华区作为老城区自然没有放慢脚步,不断地拆除老旧村庄,使区域面貌焕然一新。
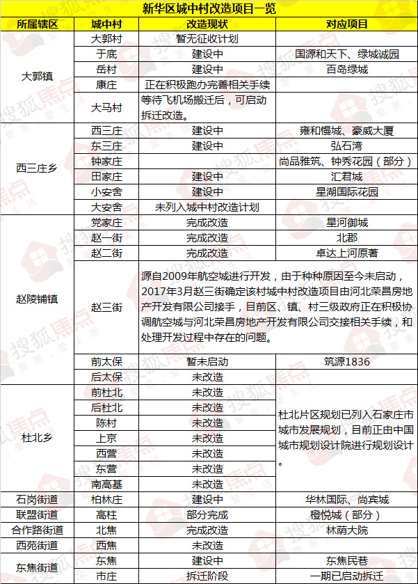
据搜狐焦点统计,新华区共计30个城中村,其中二环外21个,二环内9个;建设中或已完成改造的城中村15个,未列入计划或尚未启动的城中村15个。数据显示,新华区尚有半数城中村未启动改造计划,本篇将探究新华区30个城中村的改造现状。
新华区城中村布局图
二环内: 万达绿城助力 多个城中村规划将建综合体
先来看下二环内9座城中村改造的大名单:西三庄、东三庄、钟家庄、柏林庄、高柱、北焦、西焦、东焦、市庄。
具体来看,在这9个城中村中,正在建设或完成改造的包括西三庄改造(雍和慢城、豪威大厦)、东三庄改造(弘石湾)、钟家庄改造(尚品雅筑、钟秀花园)、柏林庄改造(华林国际、尚宾城)、高柱改造(橙悦城)、北焦改造(林荫大院)、东焦改造(万佳壹街区),市庄改造已经进入拆迁阶段。因此,新华区二环内的城中村除西焦外,其他城中村均在建或完成改造。
西三庄改造进行的较早,雍和慢城、豪威大厦等改造项目均已交房入住,目前西三庄改造的回迁部分正在建设中。此外,最令人关注的就是西三庄万达的规划。在2017石洽会上,石家庄永生集团股份有限公司与大连万达商业地产股份有限公司完成签约,计划在新华区投资西三庄万达商业广场项目。
西三庄万达商业广场项目在2017年石洽会上进行签约
根据此前曝光的规划,新华万达综合体项目群总占地面积约200亩,预计总建筑面积约70万平米,分为南区和北区。其中南区以万达金街为核心产品,总规模约8万平米。它是一个集合文化、旅游、购物、餐饮、娱乐等为一体的综合商业街;南区整体还规划有高端住宅、星级酒店、5A写字楼、IMAX影院、SOHO、精装公寓等业态。北区以万达商业广场为项目商业业态核心组成部分,建筑面积约12万平米,是一个以快时尚消费为主题的购物中心。
占地千亩的柏林庄改造也备受关注。早在2016年,这个占地面积接近千亩的城中村改造整体规划就由石家庄市城乡规划局发布。规划显示,柏林城中村改共分为A、B、C、D、E、F、G、H、J等9个地块,容积率为3.00,绿地率为25%,可容纳居住人口达27234人,住宅户数为9078户。此外,根据绿城官方发布消息,在柏林庄改造的后期开发中,绿城管理将参与开发。
市庄村地处和平路与中华大街两大主干道交汇处,东临省二院,西靠石家庄北站,北侧建有北国超市,南侧则距离石家庄二中不远,加上地铁3号线在此处设有市庄站,市庄村周边拥有优质的各类配套设施。据了解,市庄改造的金属结构厂、博爱医院部分已开始拆迁,新的进展还要观察等待。此外,市庄改造同样在2016年公示了整体规划。从公示的具体规划图中可以看出,该项目共由5个地块组成,从规划地块建设内容来看,未来极有可能是一座包含了住宅、商业、学校、医院等多种建筑类别的城市综合体。
市庄村现状
其他城中村改造中,东三庄改造所建项目弘石湾已经开发至二期;北焦改造林荫大院住宅部分已经交房,目前主推沿线商业街;东焦改造东焦民巷也已交房;而高柱改造和钟家庄改造只是部分地块有项目建成,但城中村主体尚未拆迁。
新华区城中村改造名单
二环外:大郭机场限制改造 半数城中村“待嫁”
先来看下二环外21座城中村改造的大名单:大郭村、于底、岳村、康庄、大马村、田家庄、小安舍、大安舍、党家庄、赵一街、赵二街、赵三街、前太保、后太保、前杜北、后杜北、陈村、上京、西营、东营、南高基。
先来看大郭镇的五个城中村:大郭村、于底、岳村、康庄、大马村。众所周知,曾经的军事要塞大郭机场与大郭村毗邻,经过70年的历史变迁,大郭机场的存在对城市的发展具有很大阻碍,大郭村、大马村的改造均受其影响,政府更是明确表示,“等待飞机场搬迁后,可启动拆迁改造。”这里指的是大马村。
然而大郭机场何时能搬?有关大郭机场的搬迁工作,曾多次出现在新华区政府工作报告中。在新华区2018年重点工作安排中,“紧盯空军石家庄机场搬迁”是其中重要一项。紧接着今年4月,石家庄市人民政府办公厅发布《关于调整空军石家庄机场搬迁工作领导小组的通知》,机场的搬迁再次提上日程,市委副书记、市长邓沛然任组长。可以预见,大郭机场的搬迁,对整个新华区的发展将产生巨大影响,周边城中村改造也将顺利进行。
千年古镇于底的改造正在进行中,项目一期为国源和天下,二期则与绿城管理合作,开发绿城诚园,该项目建成后将成为新华区品质较高的项目之一;岳村改造在建项目为百岛绿城,该项目临近植物园板块,生态环境是其较大优势;康庄改造则刚刚提上日程,相关部门表示,“正在积极跑办完善相关手续。”
于底改造绿城诚园
西三庄乡包括田家庄、大安舍以及小安舍三个城中村。目前来看,田家庄改造进程较快,在金麦加地产的操盘下,田家庄改造汇君城已经成为新华区性价比较高的品质社区;而小安舍改造则并不十分顺利,星湖国际花园的建设工作迟迟得不到推进;大安舍目前暂无改造计划。
赵陵铺镇包括党家庄、赵一街、赵二街、赵三街、前太保、后太保。党家庄改造由石家庄本土知名房企中宏地产开发,建设项目星河御城已交房多年;赵一街与赵二街也都完成改造多年,建设项目分别为北郡与卓达上河原著;赵三街改造则坎坷颇多,相关部门表示,“源自2009年航空城进行开发,由于种种原因至今未启动,2017年3月赵三街确定该村城中村改造项目由河北荣昌房地产开发有限公司接手,目前区、镇、村三级政府正在积极协调航空城与河北荣昌房地产开发有限公司交接相关手续,和处理开发过程中存在的问题。” 筑源1836则是前太保改造的一部分,此前曾有知名房企与该项目合作的消息,但截至目前还没有实质性的进展。
杜北乡则处在新华区的最北部,包括前杜北、后杜北、陈村、上京、西营、东营、南高基。目前来看,这7个城中村还没有列入改造计划,但根据较新消息,杜北片区规划已列入石家庄市城市发展规划,目前正由中国城市规划设计院进行规划设计。
小结:整体来看,新华区二环内城中村改造的完成度较高,二环外的改造则受种种限制完成度远低于二环内。对于新华区而言,大郭机场的搬迁对多个城中村改造会产生重要影响,而随着绿城等知名房企对城中村改造建设的深入,也会加快改造的进程,提升项目的品质。
声明:本文由入驻焦点开放平台的作者撰写,除焦点官方账号外,观点仅代表作者本人,不代表焦点立场。




