住宅限高80米!严控面宽!石家庄出台建筑风貌管控新规
搜狐焦点石家庄官方 2021-03-15 12:07:22
用手机看
扫描到手机,新闻随时看
扫一扫,用手机看文章
更加方便分享给朋友
近日,石家庄市人民政府发布了关于石家庄市建筑风貌控制管理技术导则的通知。
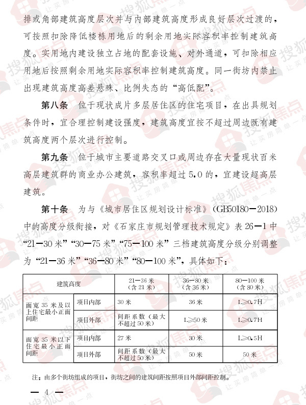
搜狐焦点“楼市快讯”报道:3月15日,搜狐焦点获悉,近日,石家庄市人民政府发布了关于石家庄市建筑风貌控制管理技术导则的通知。内容显示,住宅建筑除历史遗留项目外,建筑高度不得超过80米;同一街坊内禁止出现建筑高度高差悬殊、比例失态的“高低配";严格控制建筑面宽,沿城市主要道路禁止出现超大面宽、视觉封闭的“大板楼”;沿南北向主要道路的高层住宅建筑,应避免出现过细、过薄、比例失调的建筑形态;当采用连廊户型时,连廊宜采用玻璃栏板,并合理控制连廊凹进距离,强化连廊与交通核的形体完整性等,围绕天际线与建筑高度控制、街道空间与建筑界面控制、建筑色彩控制、建筑单体控制、楼前环境控制等五个方面提出具体管控措施。
本导则适用于石家庄市主城区内四区、高新区、鹿泉、栾城、藁城,其他县(市、区)可参照执行。西部山前、正定新区等已有明确建筑风貌管控要求的特殊区域按其管控要求控制。
以下为《通知》详细内容:
声明:本文由入驻焦点开放平台的作者撰写,除焦点官方账号外,观点仅代表作者本人,不代表焦点立场。




