较高补助1500元/㎡!石家庄出台住房租赁专项资金使用办法
扫描到手机,新闻随时看
扫一扫,用手机看文章
更加方便分享给朋友
搜狐焦点“楼市楼市”快讯:近日,搜狐焦点获悉,石家庄市住房和城乡建设局发布了关于印发《石家庄市支持住房租赁市场发展试点专项资金使用管理办法(试行)》的通知。
具体来看,专项资金的支持范围包括新建新建租赁住房;改建租赁住房;盘活租赁住房;建设住房租赁管理服务平台;培育住房租赁企业;完善住房租赁管理体制、构建住房租赁市场发展机制;其他与租赁住房发展的相关支出共计七类。
专项资金可以通过建设成本补助、项目资本金注入或贷款贴息等方式支持租赁住房项目建设。采取建设成本补助方式支持的,不超过建安成本、工程建设其他费、装饰装修费用总和的30%,且较高不超过1500元/平方米;采取项目资本金注入方式的,不超过项目资本金的30%,采取贷款贴息方式支持的,不超过贷款期利息的30%。选择其他方式支持的,可以參照上述标准。不得用于公司注册资本金以及缴纳土地出让金。同一个项目不能同时享受项目资本金补助和建设成本补助。新建租赁住房持续运营期不少于10年,运营期自项目投入运营起计算。
新建租赁住房项目奖补资金,按照试点项目工程进度节点发放,项目主体结构施工至正负零后发放50%,项目主体封顶后发放30%,项目通过综合验收后发放20%。
以下为通知详细内容:
责任编辑:谢玛娜
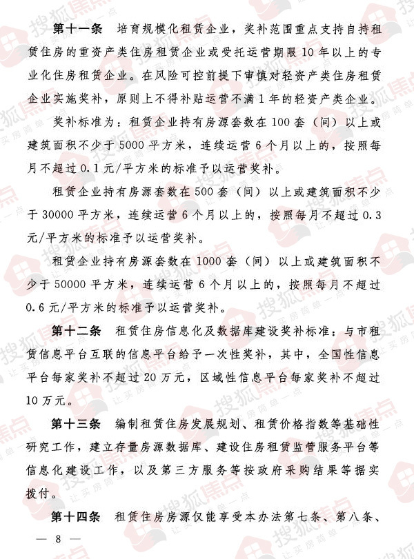
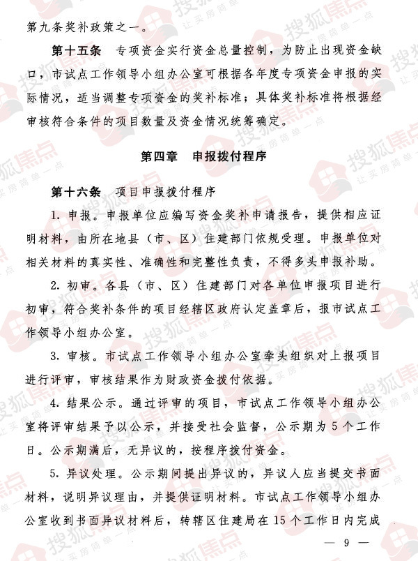
声明:本文由入驻焦点开放平台的作者撰写,除焦点官方账号外,观点仅代表作者本人,不代表焦点立场。




