征地快讯 | 正定县征5大村103亩地 全部用于这一交通工程
扫描到手机,新闻随时看
扫一扫,用手机看文章
更加方便分享给朋友
搜狐焦点“楼市快讯”报道:11月26日,搜狐焦点获悉,正定县人民政府发布了5则征地公告,涉及北早现乡戎家庄村、丰隆瞳村、东叩村、下水屯村、丰家庄村共计6.8702公顷(约合103.053亩)土地,用于中华北大街北延北绕城高速至正南线段新建工程(下水屯村至丰家庄村)项目。
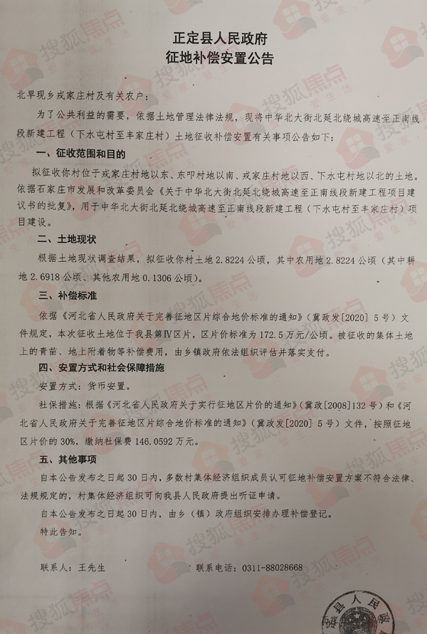
公告显示,拟征收北早现乡戎家庄村2.8224公顷(约合42.336亩)土地,地块位于戎家庄村地以东、东叩村地以南、戎家庄村地以西、下水屯村地以北。用于中华北大街北延北绕城高速至正南线段新建工程(下水屯村至丰家庄村)项目。本次征收土地位于正定县第Ⅳ区片,区片价标准为172.5万元/公顷。安置方式为货币安置。
拟征收北早现乡丰隆瞳村0.0611公顷(约合0.9165亩)土地,地块位于下水屯村地以东、下水屯村地以南、丰隆瞳村地以西、下水屯村地以北。用于中华北大街北延北绕城高速至正南线段新建工程(下水屯村至丰家庄村)项目。本次征收土地位于正定县第Ⅳ区片,区片价标准为172.5万元/公顷。安置方式为货币安置。
拟征收北早现乡东叩村2.8193公顷(约合42.2895亩)土地,地块位于东叩村地以东、丰家庄村地以南、东叩村地以西、戎家庄村地以北。用于中华北大街北延北绕城高速至正南线段新建工程(下水屯村至丰家庄村)项目。本次征收土地位于正定县第Ⅳ区片,区片价标准为172.5万元/公顷。安置方式为货币安置。
拟征收北早现乡下水屯村0.3370公顷(约合5.055亩)土地,地块位于下水屯村地以东、戎家庄村地以南、丰隆瞳村地以西、张石高速连接线以北。用于中华北大街北延北绕城高速至正南线段新建工程(下水屯村至丰家庄村)项目。本次征收土地位于正定县第Ⅳ区片,区片价标准为172.5万元/公顷。安置方式为货币安置。
拟征收北早现乡丰家庄村0.8304公顷(约合12.456亩)土地,地块位于丰家庄村地以东、正灵路以南、丰家庄村地以西、东叩村地以北。用于中华北大街北延北绕城高速至正南线段新建工程(下水屯村至丰家庄村)项目。本次征收土地位于正定县第Ⅳ区片,区片价标准为172.5万元/公顷。安置方式为货币安置。
责任编辑:王梦雅(实习)
声明:本文由入驻焦点开放平台的作者撰写,除焦点官方账号外,观点仅代表作者本人,不代表焦点立场。




