5批44大项目!石家庄烂尾楼整治方案公布完毕(附完整名单)
搜狐焦点石家庄官方 2021-09-09 23:04:27
用手机看
扫描到手机,新闻随时看
扫一扫,用手机看文章
更加方便分享给朋友
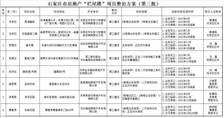
自8月7日以来,先后公布了5批次44个 “烂尾楼”项目整治工作方案,历史形成的、纳入省解遗办台账的“烂尾楼”项目现已公布完毕。
9月9日消息,搜狐焦点获悉,我市坚持依法依规、正本清源、稳妥有序地解决房地产历史遗留问题,自8月7日以来,先后公布了5批次44个 “烂尾楼”项目整治工作方案,历史形成的、纳入省解遗办台账的“烂尾楼”项目现已公布完毕。
我市将严格按照公布的时间节点、解决方案,一项一项去完成,确保给社会和人民群众一个交代。同时,欢迎社会各界对今后出现的房地产“烂尾”及违规违法行为进行监督举报,我市将依法依规认真处理,切实维护石家庄规范有序的房地产市场环境。公开举报电话:12345。
附石家庄烂尾楼项目整治名单:


新闻来源:石家庄发布
责任编辑:谢玛娜
声明:本文由入驻焦点开放平台的作者撰写,除焦点官方账号外,观点仅代表作者本人,不代表焦点立场。




