启动东站商圈建设!控制发展一般住宅!高新区十四五规划发布
扫描到手机,新闻随时看
扫一扫,用手机看文章
更加方便分享给朋友
搜狐焦点“楼市快讯”报道:近日,搜狐焦点获悉,高新区政府网站发布了《石家庄高新技术产业开发区国民经济和社会发展第十四个五年规划和二〇三五年远景目标纲要》。
内容指出,“十三五”计划期间,高新区14个城中村改造全面启动,新建、大修及改造南二环东延、杨信路等40余条道路。建成文化中心、昆仑公园、智能停车场等一批公共服务设施和公园绿地,星际中心、创新大厦等标志性建筑竣工投用。新建或配套建设义务教育阶段学校8所,创建普惠性民办幼儿园33所,居民住宅小区配套幼儿园完成移交20所。建设了一批专业载体,引进了八戒工场等知名创新型孵化机构,形成了“37家众创空间+17家孵化器+5家加速器+若干专业园区”全链条孵化体系,孵化平台规模及数量居全省排名前列,被国务院批准建设第三批大众创业万众创新示范基地。实施“整案制”土地收储,重点项目实现“签约即进场”。区域间高端链接和辐射带动作用显现,主动融入京津冀协同发展战略,扎实推进河北·京南国家科技成果转移转化示范区,加快京石协作创新示范园、石家庄国际生命科学创新园等重点产业承接平台建设,转化京津高校、科研院所科技成果300余项。
“十四五”时期高新区将高起点打造省会都市圈战略增长极、智造高地、活力园区、魅力新城,建成省会都市圈“四区一中心”,即:现代产业发展引领区、产城融合发展示范区、魅力宜居新城区、文明和谐首善区和全市科技创新中心,进一步提升对全市经济贡献和在国家高新区“排名前列方阵”的战略位势。牢牢把握“高”“新”发展定位,聚集高端产业,汇聚高端要素,抢占未来科技和产业发展制高点,构建开放创新、高端产业集聚增长极。高效利用土地空间资源,加快产业腾笼换鸟步伐,盘活存量土地,大力发展高端制造业和新经济、新业态;鼓励发展总部经济、楼宇经济,控制发展一般住宅房地产业。抢抓机遇,争取“扩区提质”或打造“飞地园区”,增强高质量发展的承载力、竞争力和综合能级。
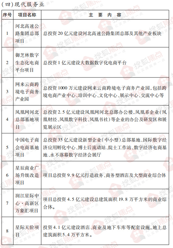
以下,搜狐焦点将高新区“十四五”时期城市建设方面重点内容摘出:
围绕长江大道沿线进一步完善CBD功能,较大限度盘活土地资产,建立商业楼宇办公集结圈,鼓励国际、国内知名企业、结算中心、研发中心、销售中心设于中央活力区,增强产业的带动、辐射作用。
依托石家庄东站、长江大道中央活力区、富力城商业圈,以天山世界之门、银河广场、润江星际中心等为依托,建设一批集商业、办公、酒店、展览、餐饮、会议、休闲娱乐等空间为一体的大型商业综合体。建设集休闲娱乐、旅游购物功能于一体的现代城市综合体,打造石家庄城市商业副中心。完善现代商贸产业生态圈,助力加快形成高品质生活宜居地。打造集特色餐饮、生活配套、大型超市、教育培训、儿童娱乐为一体的生活街区。
打造一批总部楼、金融楼、外贸楼、商务楼、科研楼、中介服务楼、传媒楼等特色楼宇。
培育一批夜间消费“打卡地”,引导天山世界之门、富力商圈等重点商圈、街区和大型商场举办夜间主题活动,创新开发游客参与性、体验性、娱乐性强的多元化夜游项目。
发挥行业企业主体作用,聚焦优势产业、特色产品,推动直播电商赋能传统业态,促进产业转型升级,打造一批产业园区、专业市场、商业综合体、制造业等具有特色鲜明的电商直播集群。
瞄准世界500强、中国500强、大型央企、行业龙头、上市公司和知名民企,进行精准对接,在重大项目招引上取得明显成效。
充分利用中国(河北)自由贸易试验区正定片区建设提速带来的发展新机遇,加强与正定片区的高位对接合作,建立区域产业链条上下游联动机制,全力打造“新型生物医药技术创新高地”和“改革开放发展新高地”。
贯彻石家庄市“东延”战略,推进全区空间结构优化,按照“一带两核三轴多园”的总体布局,加快形成功能完善、布局合理的产城融合发展格局。
筑强一带。沿太行大街布局高新技术产业,打造区域先进制造高地、创新发展高地,形成石家庄的高新技术产业隆起带。
极化两核。北部依托石家庄东站商圈和天山世界之门CBD建设,大力发展现代城市综合体经济,打造金融中心、商务中心、购物中心、文娱中心,建设活力迸发的东部商务区,辐射带动石家庄东部区域消费升级。南部加快推进南二环东延南部高端产业区建设,发挥毗临石雄高铁枢纽站优势,加强与京津雄联系合作,围绕促进产业转型升级,大力建设科技创新“微中心”,吸引三地科研院所设立分支机构,建成省会较具辐射带动力的科技新城。
提升三轴。依托地铁3、6号线和南二环东沿线,优化空间布局,提升生态环境,重点发展高端生活性服务业和总部经济,把沿线打造成宜居版图延伸之轴、城市形象提升之轴和价值高地生长之轴。
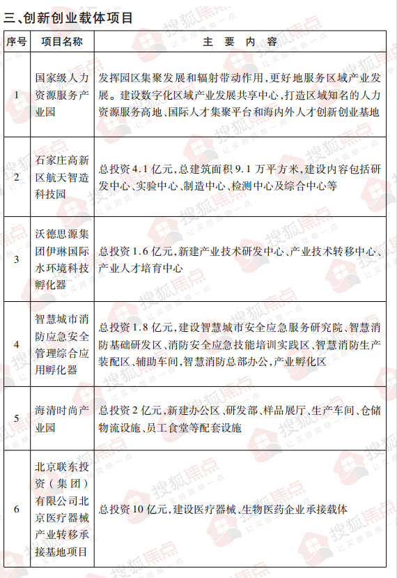
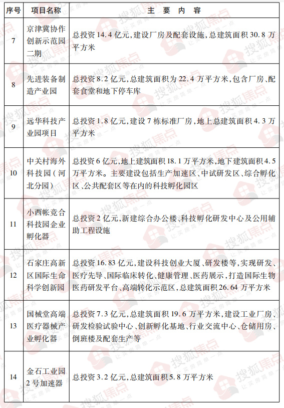
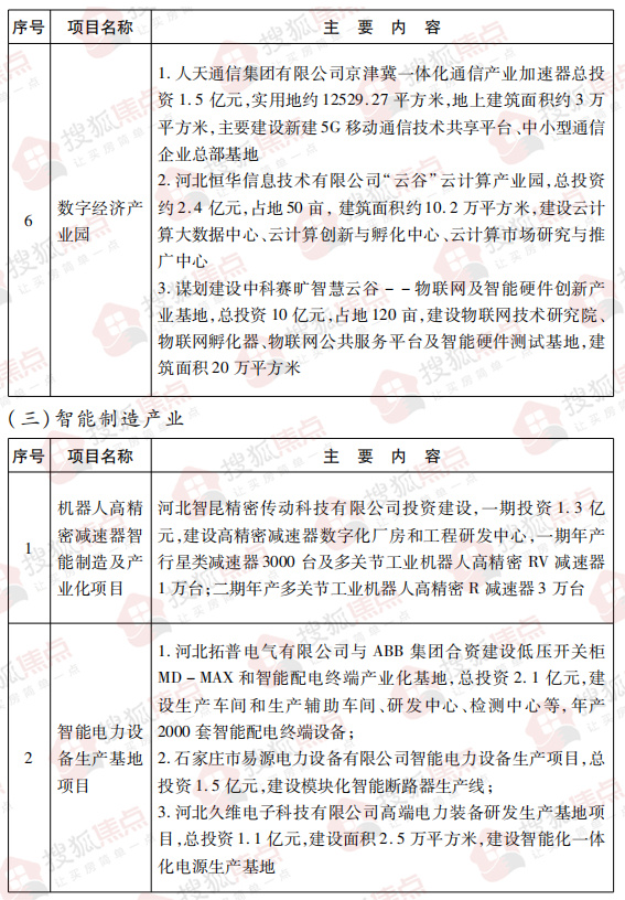
做强多园。重点建设国际生命科学创新园、国际生物医药园、京津冀产业协同创新示范园、先进装备制造产业园、高端医疗器械产业园等专业化园区,提升功能布局和产业定位,优化产业生态圈,打造产业聚集发展、创新发展平台。
大力推动我区南三环外土地利用规划调整,解决产业用地不足的问题。
持续打造天山海世界、益新购物中心商圈,启动东站商圈建设,鼓励引进国内外知名商超品牌,引入一批特色餐饮、咖啡厅、酒吧、酒店、主题公园等时尚商业载体。按照石家庄市特色商区建设整体要求及标准,打造天山繁华里、天山世界之门特色商街,规范街区管理,引进新型商业业态,促进消费增长。
持续开展便民市场升级改造、打造便民生活服务中心;引进苏宁小店、京东便利店、36524等品牌便利店。
全面完成域内主次干道建设,形成高标准路网交通体系,积极对接与主城区道路互联互通,提高交通可达性水平。
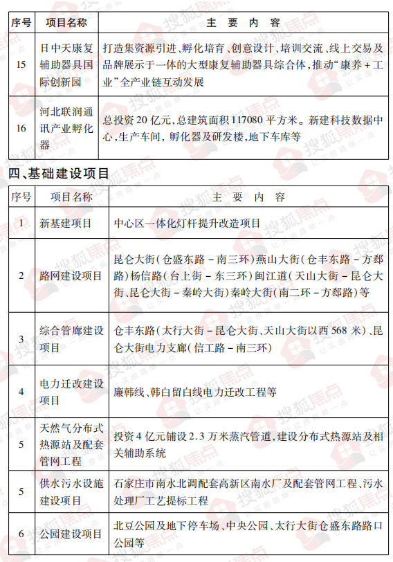
实施公园绿地建设工程,加大公园绿地(小游园)的建设和改造力度,规划新建城市公园绿地,改扩建火炬广场、昆仑公园、中央公园等城市公园绿地,让群众身边有更多的“口袋公园”,全区公园绿地10分钟服务圈覆盖率达到90%以上。实施林荫提升工程。推进老旧小区改造,增加植物配置和游憩、健身设施。对高架段等立交地道、沿街单位和小区围墙、高架上下坡道网片进行新增垂直绿化,实现“有路就有绿,有绿就有荫”,林荫路推广率不低于90%。实施企事业单位和居住小区绿化工程,创建花园式庭院单位。
深入开展绿色建筑行动,加大既有建筑节能改造力度,推广被动式超低能耗建筑和装配式建筑。
未来五年计划新建学校24所,总投资约13.48亿,总建筑面积33.7万余平方米,增加学位3.7万余个。抓好旧城改造和住宅小区配套教育设施的建设,力争新建住宅小区按规划配套建设学校,满足学生就近入学需求。到2025年普惠性幼儿园覆盖率达80%。
坚持房子是用来住的、不是用来炒的定位,完善住有所居保障体系。实施人才安居工程,多渠道加大人才安居住房供给,探索建立人才住房投资建设和运营管理模式,逐步扩大人才住房保障覆盖范围。继续实施老旧小区、城中村和棚户区改造,支持首套和改善型居住需求,培育发展住房租赁市场,支持机构化租赁企业规模化、集约化、专业化发展,构建政府、企业等多主体供给、多渠道保障体系。
责任编辑:谢玛娜
声明:本文由入驻焦点开放平台的作者撰写,除焦点官方账号外,观点仅代表作者本人,不代表焦点立场。




