明确三大发展定位!构建拥河发展带!正定县国土空间总体规划公示
扫描到手机,新闻随时看
扫一扫,用手机看文章
更加方便分享给朋友
搜狐焦点“楼市快讯”报道:11月2日,搜狐焦点获悉,正定县政府网站发布了正定县国土空间总体规划(2021-2035)公共征求意见稿。
根据《规划》显示,规划范围分为县域和中心城区两个层次,规划期限为2021年至2035年,发展定位为国家历史文化名城、现代产业承载区、城乡融合示范区。承担国际知名历史古城和文化旅游目的地、区域文化体育中心、国际物流枢纽和开放服务基地、数字经济产业高地和高新技术产业基地、河北省农业现代化示范基地、河北省新型城镇化和城乡统筹试验区等六项具体职能。

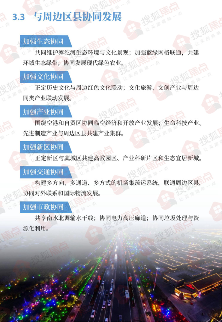
《规划》提出,将与京津冀及雄安新区、石家庄市主城区、周边区县协同发展。积极参与京津冀北方机场群分工协作体系,推进石雄城际建设。与石家庄市主城区共建“一河、一环、多廊”生态格局,正定古城与东垣故城共塑“正定-东垣历史文化区”;正定建设市级文体会展中心;依托自贸区共建临空经济园;正定和主城区外围共建环城都市休闲农业区;一河两岸共建滨河城市和休闲康养基地;加强两岸空间联系和风貌协同;完善机场、高铁和高速公路建设,共同打造综合交通枢纽;加强轨道交通和跨河交通联系,正定和主城区同城化发展。正定新区与藁城区共建高教园区、产业科研片区和生态宜居新城。
《规划》显示,全域构建"一城、两区、一带"总体格局。一城:正定古城加强历史城区保护,进一步推进古城提升,发展文化旅游和文化创意等产业,建设面向国际的历史文化旅游目的地和旅游服务基地。两区:东部现代产业承载区落实国家和省市重大战略部署,加强自贸区、综保区、数字经济产业园、高新区和正定新区建设,促进产业发展,吸引人口集聚。西部城乡融合示范区促进一二三产融合发展,促进乡村振兴,推进市政交通城乡一体化和公共服务城乡均等化,建设河北省新型城镇化试验基地。一带:拥河发展带兼顾生态保护和资源利用,发展文创、旅游、休闲、体育、康养等产业,建设服务省会都市圈和京津冀的休闲养生基地和乡村旅游集聚区。

县域形成“中心城区-中心镇-一般镇-中心村-基层村”镇村体系。
中心城区包括“一城一区三组团”。一城为正定县城(含正定古城),一区为正定新区,三组团为高新技术产业区、数字经济产业园和自贸区北区。中心镇:南岗镇和曲阳桥镇。带动就近就地城镇化,带动西部乡村发展。一般镇:南楼乡和西平乐乡。提升公共服务和特色经济,促进城乡融合。中心村:发展特色产业,为周边基层村提供公共服务配套。基层村:推进乡村振兴,完善基本服务

中心城区形成“两片区、十组团”空间结构。
两片区为东南部城市综合功能片区和东北部产业功能片区,两片区之间为生态廊道。
十组团为10个功能组团,包括3个特色组团、3个宜居组团和4个产业组团。

居住空间方面:基于中心城区空间结构,优化居住用地布局,促进职住平衡和产城融合。提升古城居住品质,推进城中村改造,完善县城、新区和园区的居住空间建设和居住服务配套。结合人口的就业特点和家庭特征,加强公租房、职工宿舍、人才公寓等公共住房供给。
城市更新方面:加强城中村改造和老旧产业用地改造,盘活城镇低效用地;古城内城中村采用微改造的方式推进有机更新,正定新区等其他区域的城中村采取整村改造方式,依据规划建设新的城市功能区;有序推进产业入园或淘汰,老旧产业用地依据规划调整功能。
以下为《规划》详细内容:
责任编辑:谢玛娜
声明:本文由入驻焦点开放平台的作者撰写,除焦点官方账号外,观点仅代表作者本人,不代表焦点立场。




